Hoogbetrouwbare Scholen
€ 39,00
Het onderwijs op school zou constant van hoge kwaliteit moeten zijn - ongeacht toevalsfactoren als de groep waarin een leerling terechtkomt of de leraar die hij treft. Om zo’n hoge onderwijskwaliteit te kunnen garanderen, zijn maatregelen nodig. Dit boek helpt scholen om een hoogbetrouwbare organisatie te worden: een organisatie die proactief stappen zet om mislukkingen te voorkomen.
Op basis van wetenschappelijk onderzoek formuleren Robert Marzano en zijn medeauteurs vijf niveaus van beheersing van de onderwijskwaliteit. Ze geven schoolleiders handvatten om hun school te beoordelen en te controleren, en leren ze de effectiviteit van hun school en het succes van hun leerlingen te waarborgen.
Met behulp van dit praktische boek:
- leert u wat een hoogbetrouwbare school is en welke factoren nodig zijn om zo’n school te creëren en in stand te houden;
- ontdekt u de vijf niveaus van hoge betrouwbaarheid;
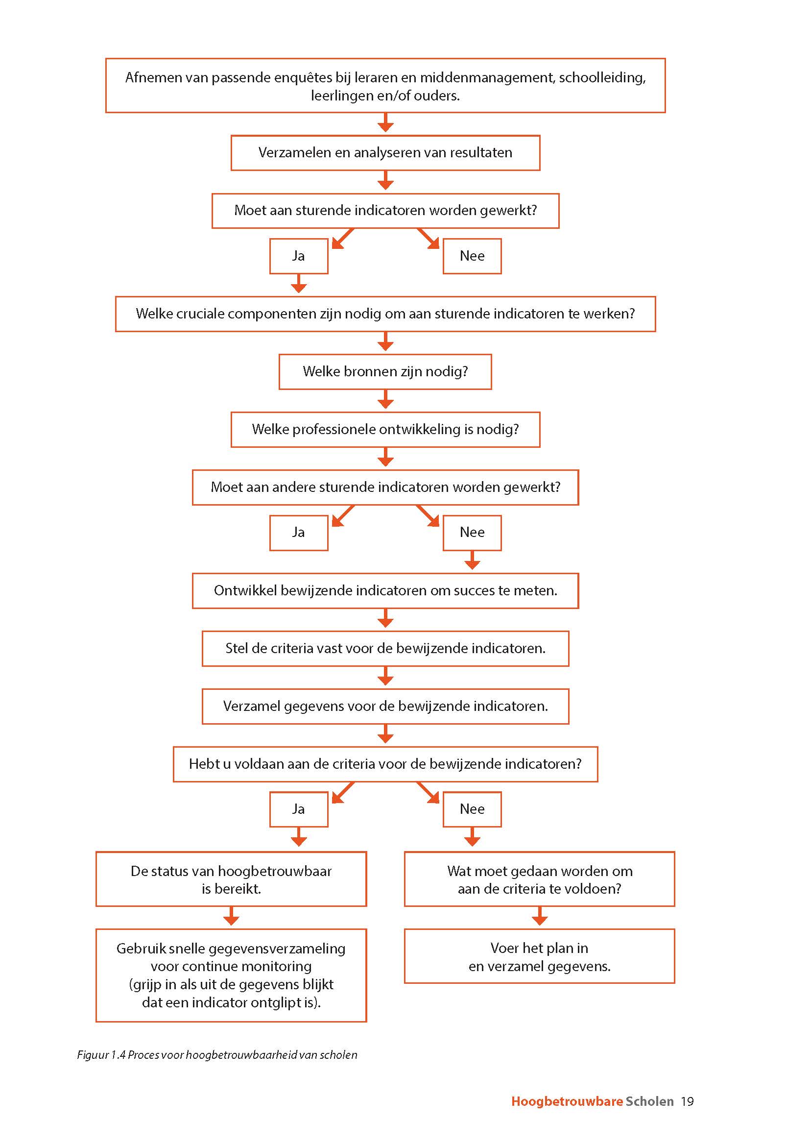
- identificeert u de indicatoren om succes te meten;
- bewaakt u de voortgang en kunt u belemmeringen voor succes herkennen, oplossen en voorkomen;
- heeft u toegang tot hulpmiddelen om gegevens te verzamelen op elk niveau van de hoogbetrouwbare school.

Lees hier een recensie over het boek door Bertus Meijer
Bewaren
| Expertisegebieden: | Educatief Leiderschap, Marzano Research |
|---|
| Auteur(s) | Robert J. Marzano, Phil Warrick, Julia A. Simms |
| ISBN | 9789461182111 |
| Bindwijze | Hardcover |
| Druk | 1 |
| Verschijningsdatum | Juni 2015 |
| Afmetingen | 21 x 29,7 cm (A4 formaat) |
| Pagina's | 180 |
| Doelgroep sector | PO, VO, MBO |
| Doelgroep functie | Leidinggevenden |
Aanmelden